?
首 页
关于企联
领导关怀
协会简介
协会章程
组织机构
入会须知
企联新闻
活动预告
企联动态
企业动态
企业简介
健康工程
政策法规
政策文件
维权工作
政策动态
南充企业界
杂志简介
内刊精选
杂志风采
征稿启事
联系我们
企联荣誉
企联文化
联系我们
政策文件
政策文件
维权工作
政策动态
365滚球网 南充市企业家协会
电话:0817-2333675
地址:四川省南充市顺庆区农科巷118号
政策文件
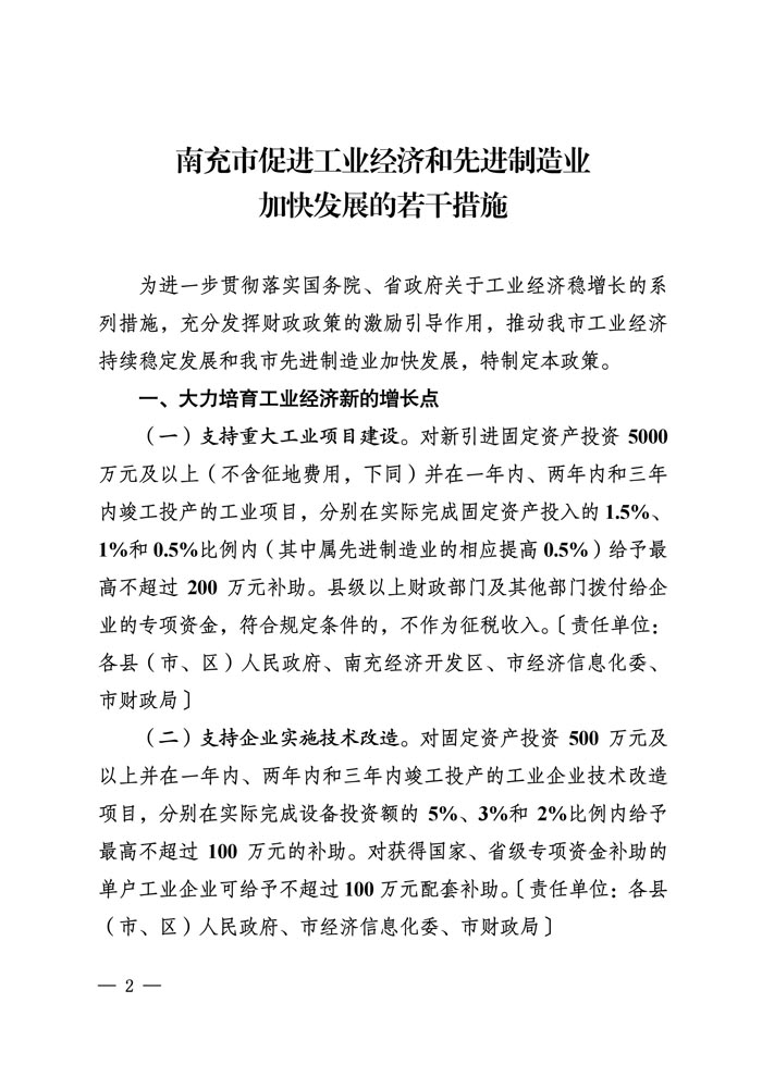
促进工业经济和先进制造业发展若干措施正式文件
2018年01月19日 来源: 365滚球网/企业家协会 点击:79次
?
分享到:
新浪微博
腾讯微博
QQ空间
人人网
网易微博
顶部
|
关闭
关于企联
|
企联新闻
|
企业招工信息
|
企业产品推荐
|
政策法规
|
南充企业界
|
联系我们
|
留言信箱
|
活动展板
|
企联会长
|
版权所有:南充企业联合会 CopyRight 2010-2015 (C) All Rights Reserved 蜀ICP备06041646号-1
联系QQ:
E_mail:ncqylhh@126.com